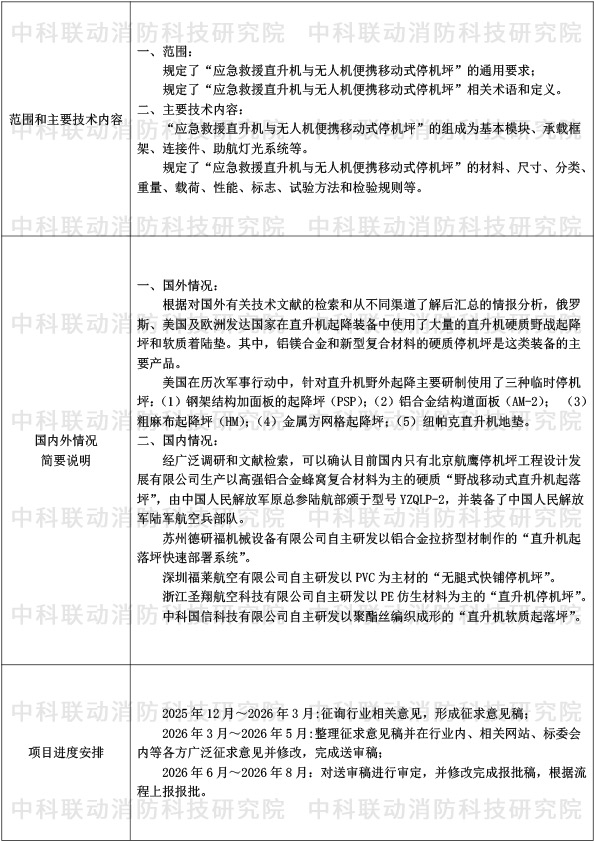
首页
关于我们
装备中心
培训中心
共建单位
应用场景
军用领域
民用领域
低空交通领域
合作案例
视频中心
新闻资讯
联系我们
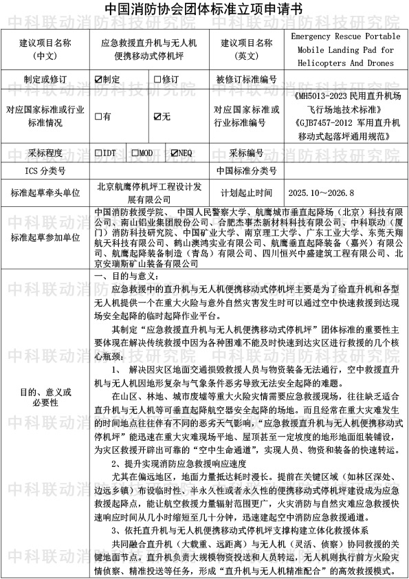
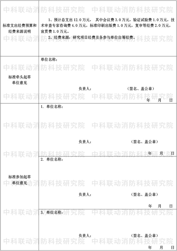
团体标准立项申请书
发布时间:2026.04.09 | 2026年度
作者:
浏览次数:
390
次
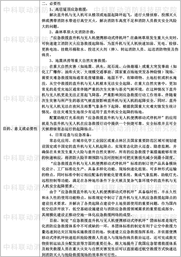
为什么需要野战移动式直升机起落坪?